鉴黄师
主页
中央精神
工作动态
学习资料
主页
>>
学习资料
>>
正文
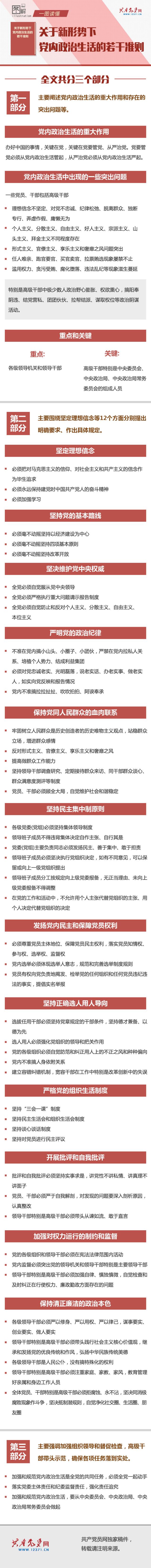
图解:关于新形势下党内政治生活的若干准则
发布日期:2019-09-26
|
浏览次数: